|
<< Click to Display Table of Contents >> Объектная модель > Базовое решение Directum RX Exchange – электронный обмен |
|
Модуль Exchange (Электронный обмен) включает в себя логику ЮЗДО с контрагентами с помощью фоновых процессов логики получения и отправки документов, включая работу со служебными сервисными извещениями о получении документов.
Также в модуле реализованы:
•информация о документе обмена
•задача на обработку входящих документов эл. обмена
•задание на обработку документов
•задача на отправку извещений о получении документов
•задание на отправку извещений
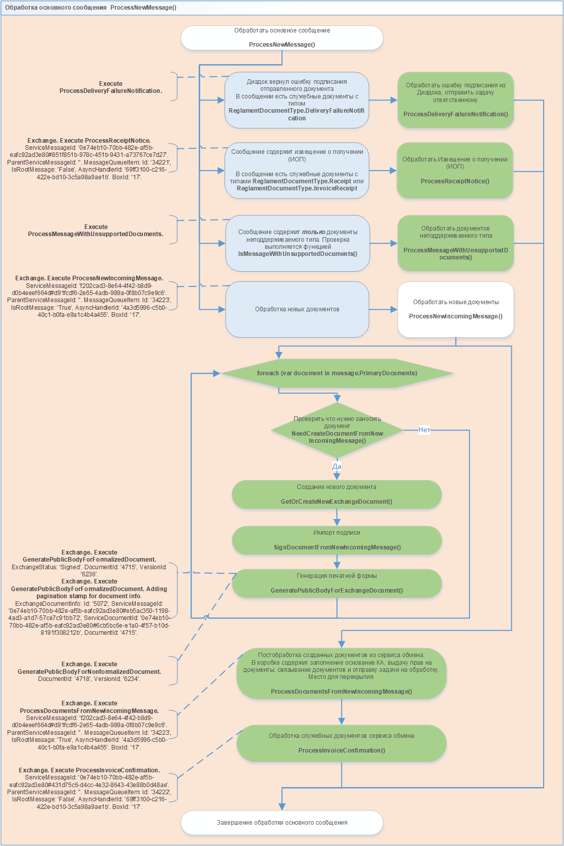
•За прием сообщений из сервиса обмена отвечает фоновый процесс «Электронный обмен. Получение сообщений». При получении сообщений он группирует их и отправляет на обработку асинхронным обработчикам. Полный цикл приема и обработки сообщений представлен на схемах:
Особенности работы фонового процесса «Электронный обмен. Получение исторических сообщений»:
•для работы необходимо создать сессию загрузки исторических сообщений для абонентского ящика и указать период загрузки. Управлять сессиями загрузки можно только через команды утилиты RxCmd;
•запускать фоновый процесс рекомендуется в нерабочее время, чтобы не мешать загрузке оперативных сообщений (по умолчанию, в фоновом процессе сделана такая настройка запуска);
•в системе может быть максимум 10000 необработанных элементов очереди синхронизации сообщений по одной сессии загрузки. Лимит настраивается в параметре «HistoricalMessageQueueItemLimit» таблицы Sungero_Docflow_Params;
•по документам, загруженным при обработке исторических сообщений, не отправляется задачи на обработку и уведомления.
| © Компания Directum, 2024 |