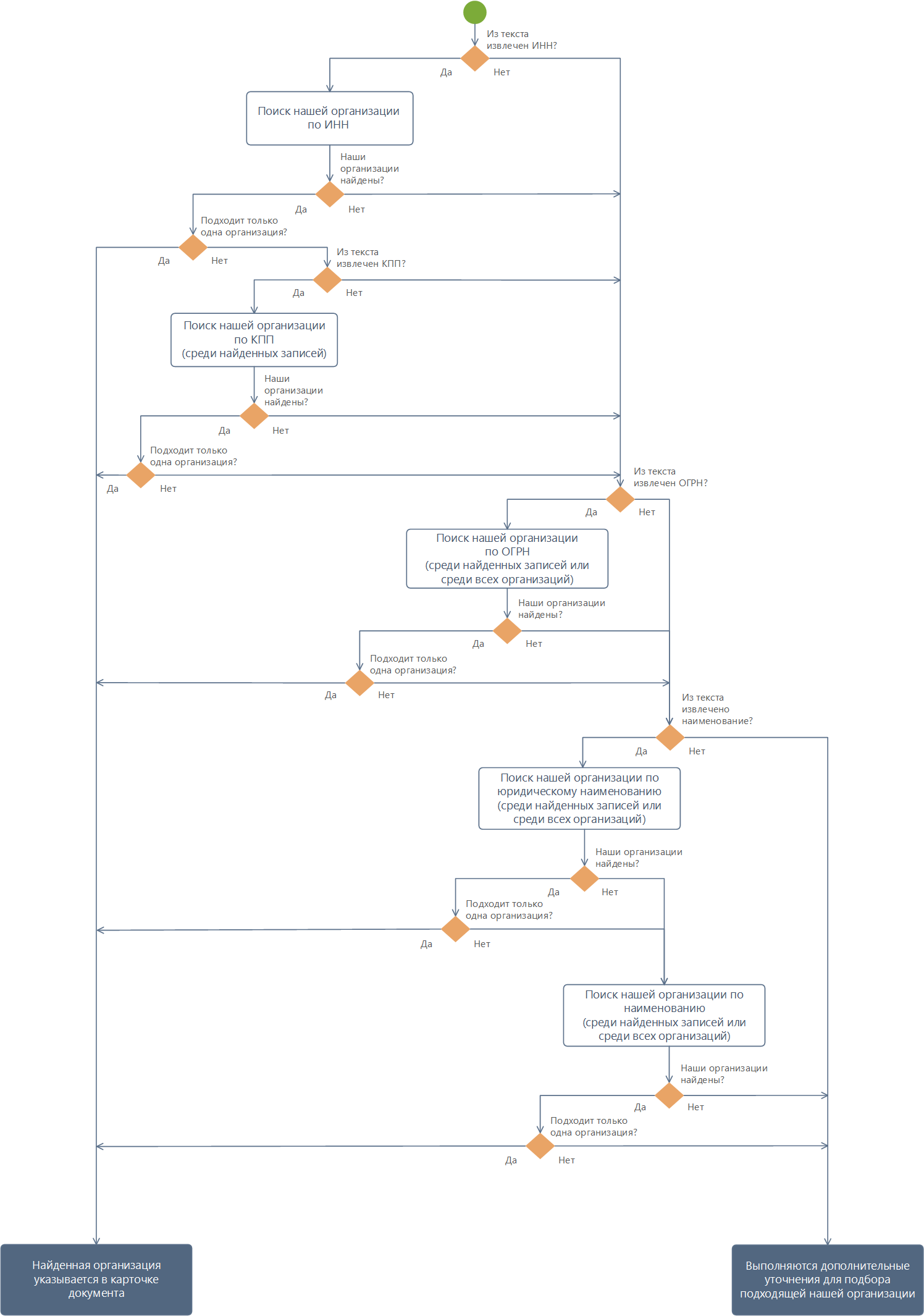
Важно. При варианте поставки, отличной от Directum RX Intelligence, даже при наличии сервисов Directum Ario система вычисляет нашу организацию, применяя алгоритмы точного поиска записей.
При поступлении документа сервисы Directum Ario по настроенным правилам извлекают из текста информацию об организациях: ИНН, КПП, наименование и организационно-правовую форму (ОПФ). Для каждого извлеченного факта об организации с помощью Elasticsearch в справочнике «Наши организации» с учетом синонимов ОПФ вычисляются подходящие записи:
1.В справочнике ищется запись, в которой ИНН и КПП организации соответствуют ИНН и КПП, извлеченным из текста документа.
Если удалось извлечь ИНН и КПП, то запись ищется по ИНН и КПП. Если извлечен только ИНН, то запись ищется по ИНН. При этом, если:
•найдена одна подходящая запись, то она указывается в карточке документа в поле *Наша организация;
•найдено несколько подходящих записей или не найдено ни одной, то продолжается подбор организации по ОГРН.
2.Если совпадений по ИНН или КПП нет или эти факты не удалось извлечь из текста, то запись ищется по ОГРН. Если по ОГРН:
•найдена одна организация, то она указывается в карточке документа в поле *Наша организация;
•найдено несколько подходящих организаций, то среди найденных продолжается подбор по наименованию;
•не найдено ни одной организации, то поиск продолжается среди всех организаций по наименованию.
3.Если совпадений по ОГРН нет или эту информацию не удалось извлечь из текста, то выполняется нечеткий поиск организации по наименованию. При этом поиск осуществляется отдельно по юридическому и по краткому наименованию. Если после нечеткого поиска наших организаций, подходящих для заполнения факта, по наименованию:
•найдена одна организация, то она указывается в карточке документа в поле *Наша организация. При этом, если системе удалось связать нашу организацию и подписывающего (адресата во входящих письмах), то кроме поля *Наша организация заполняется поле Подписал (для входящих писем поле Адресат);
•найдено несколько записей или не найдено ни одной, то система выполняет дополнительные уточнения. Например, подставляется организация, вычисленная при поиске подписывающего (адресата). Однако если подписывающий (адресат) не был определен, то указывается организация ответственного за обработку документов.
ПРИМЕЧАНИЕ. Особенности уточнения полей для входящих писем, договорных и финансовых документов различаются, но основной алгоритм поиска схож. На примерах ниже рассматриваются особенности заполнения нашей организации во входящих письмах.

Подписывающий со стороны нашей организации Подписывающий со стороны контрагента |
| © Компания Directum, 2024 |